010--84661166(编辑部)
jywzbgs@mohrss.gov.cn
注册
登录
个人中心
我的问答
我的收藏
退出登录
资讯频道
时政要闻
重要新闻
中心工作
专题资讯
国际动态
往期轮播
业务频道
专版专栏
就业服务
创业服务
培训鉴定
劳动关系
社会保障
工作平台
职业数字展馆
就创平台
新职业平台
劳务品牌数字服务平台
线上平台征集
管理调度系统
政策法规
数据频道
季度发布会
短缺职业排行
工资数据
便民服务
一图知晓
互动交流
办事服务
快捷查询
关于我们
资讯频道
时政要闻
重要新闻
中心工作
专题资讯
国际动态
往期轮播
业务频道
专版专栏
就业服务
创业服务
培训鉴定
劳动关系
社会保障
工作平台
职业数字展馆
就创平台
新职业平台
劳务品牌数字服务平台
线上平台征集
管理调度系统
政策法规
数据频道
季度发布会
短缺职业排行
工资数据
便民服务
一图知晓
互动交流
办事服务
快捷查询
关于我们
网上调查
公众号
“中国就业创业” 微信公众号
“中国就业创业” 快手号
留言板
留言邮箱:
jywzbgs@mohrss.gov.cn
留言板
高级搜索
政策文件
政策文件
职业技能标准
热门专题
培训鉴定
业务频道
首页
政策文件
职业技能标准
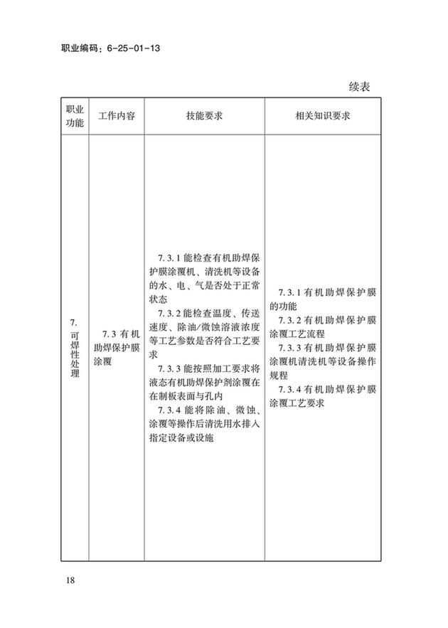
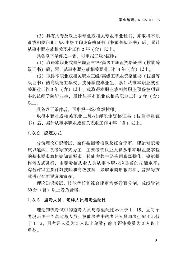
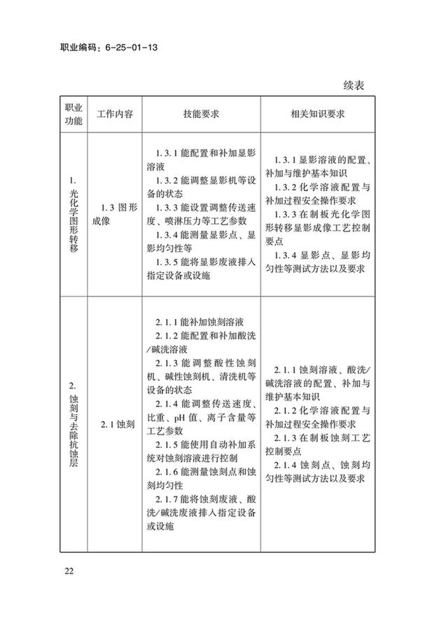
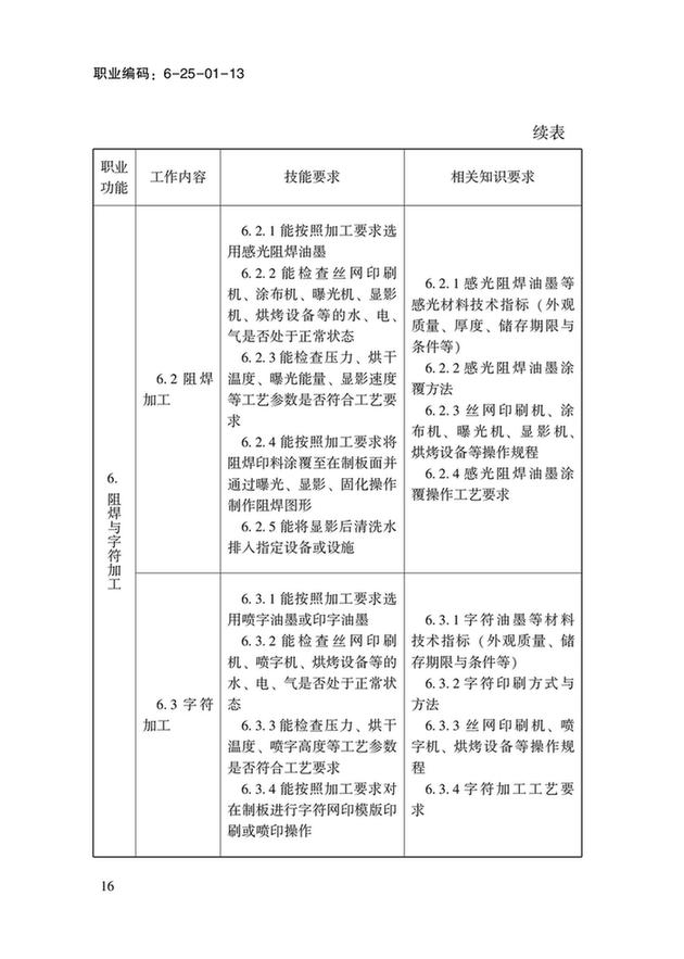
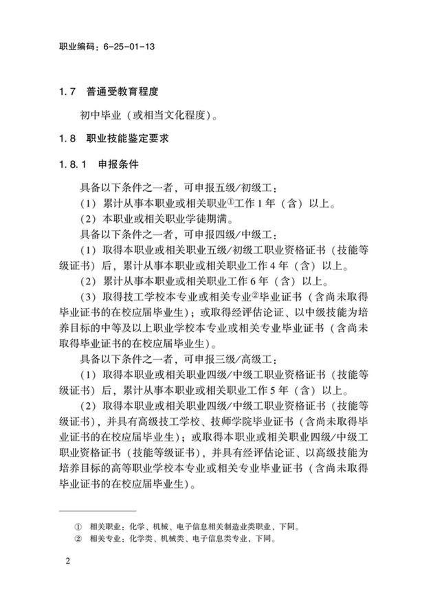
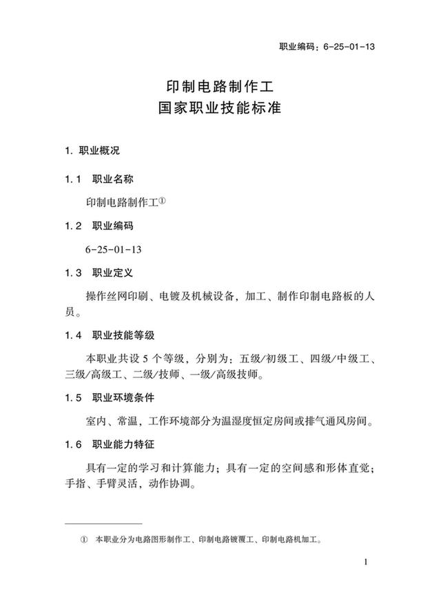
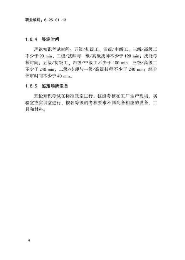
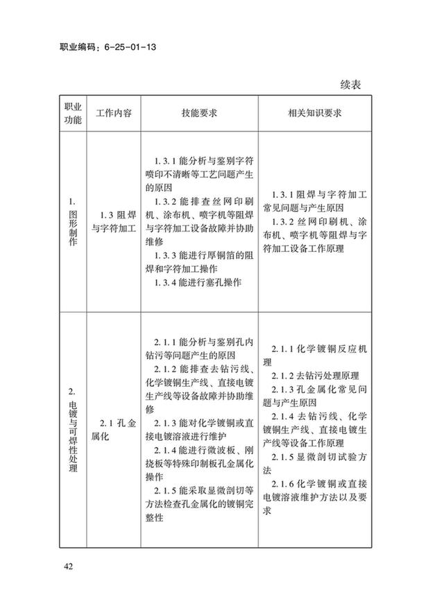
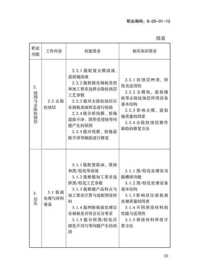
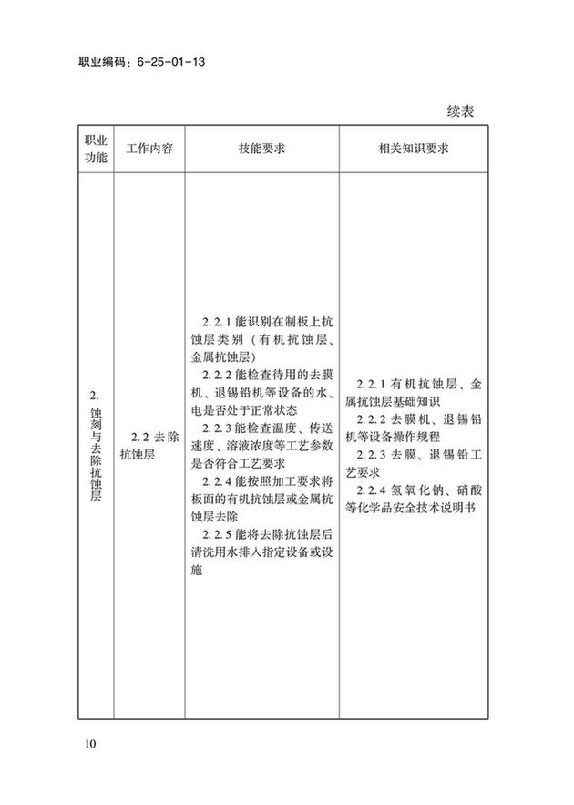
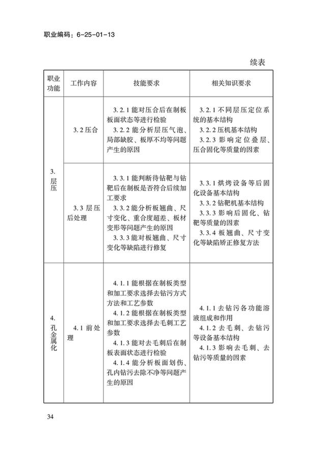
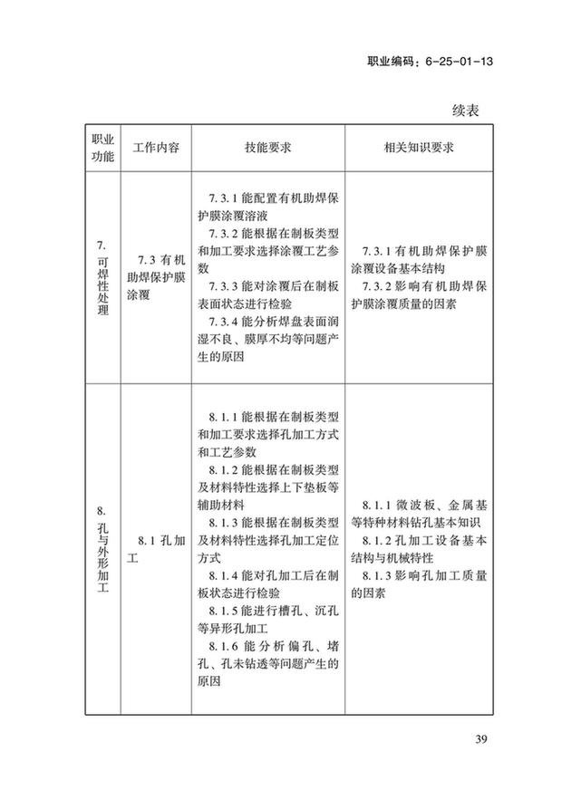
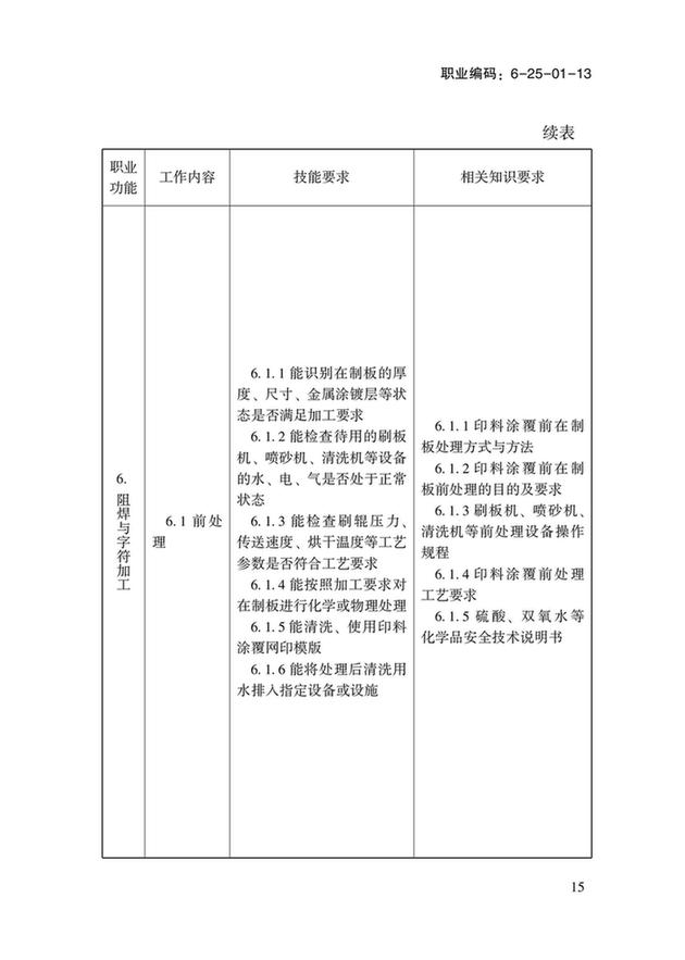
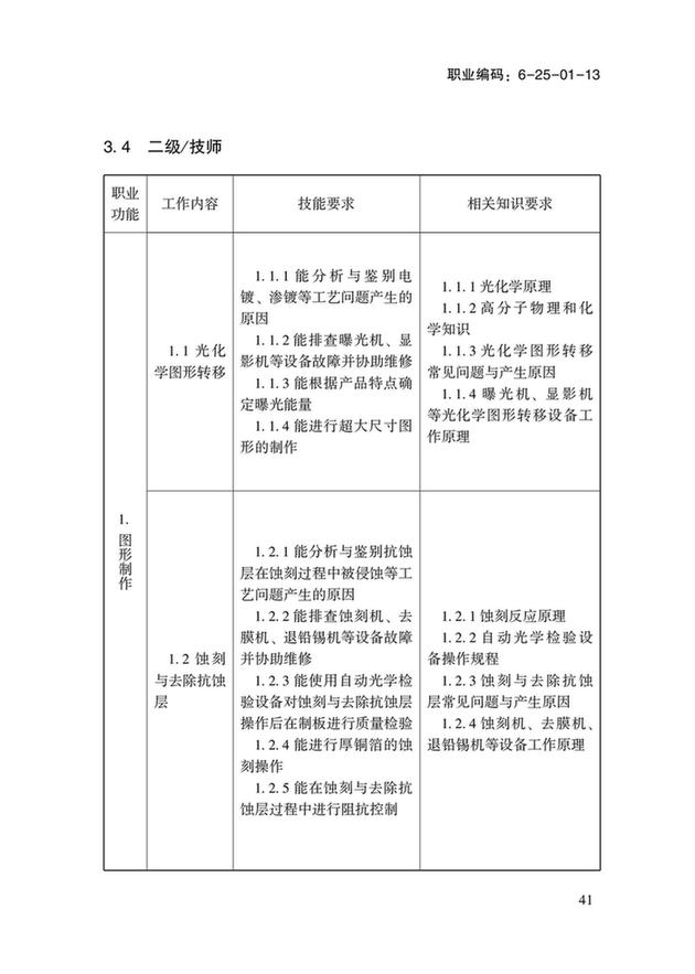
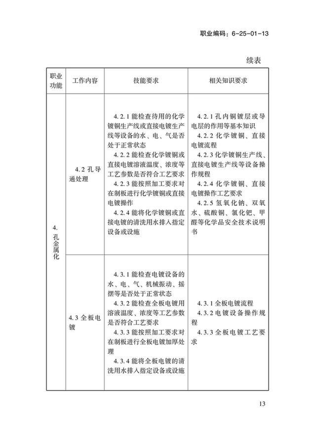
国家职业技能标准——印刷电路制作工
2019.02.01
小
中
大
分享该文章
上一篇
国家职业技能标准——沼气工
下一篇
国家职业技能标准——半导体芯片制造工
推荐阅读
热门资讯
今日要闻
最新政策
本周排行
浙江东阳:协会助力调解 源头化解矛盾纠纷
江苏淮安:淮阴区一季度岗前培训与创业培训实现“双推...
四川江油:三级劳务体系搭金桥 田间务工增收奔富路
安徽合肥:实施20项计划提升就业服务能力
四川营山:四创联动厚植创业沃土 多维发力优化创业生...
甘肃:筑牢档案服务网,护航毕业生就业路
海南省人力资源和社会保障厅等四部门 关于印发《海南省职...
人力资源社会保障部关于开展 2025年全国公共就业服务专项活...
福建省人力资源和社会保障厅 福建省财政厅关于公布2024年省...
河南省人力资源和社会保障厅 河南省教育厅 河南省财政厅关...
人力资源社会保障部办公厅关于开展2024年高校毕业生等青年...
人力资源社会保障部 教育部 财政部关于做好高校毕业生等青...
四川江油:构建产教融合“全链条” 让专业扎根产业链,让人...
安徽庐江:“三个强化”推进城乡居保工作提质增效
江西永新:三方联动育英才 赋能创业促振兴
山东荣成:工会搭台传暖意 职引青春启新程
安徽无为:定制赋能助发展 优质服务促融合
浙江东阳:社保卡惠民服务 保障与你同行
标签
高校毕业生就业
脱贫攻坚
职业培训
欠薪
春风行动
招聘会
技能扶贫
技能培训
就业扶贫
劳动争议
公共就业服务
仲裁